Logo Passei Direto
Buscar
Buscar
PasseIA
Premium Vitalício
PD Concursos
Enviar material
Entrar
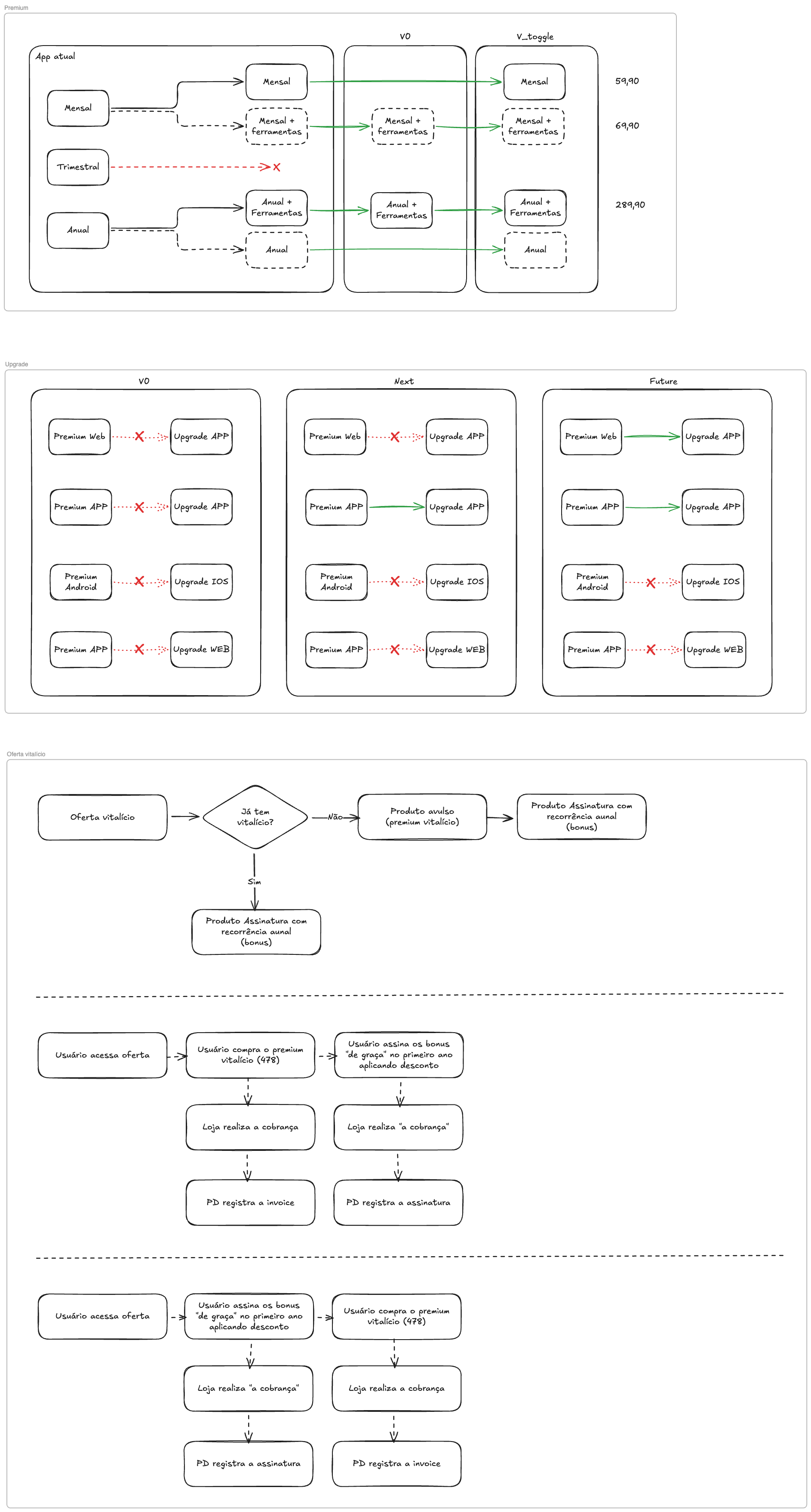
pricing_app
Tecnologia da Informação
Governança de Tecnologia da Informação
LuizKota
em
25/03/2026
0
Reportar
Reportar
Gabarito
Exercícios
Mapa mental
Resumo
Mais opções
Ferramentas de estudo
Gabarito
Exercícios
Mapa mental
Resumo
Mostrar todas
Conteúdos escolhidos para você
AppNumeros
UNISINOS
appezzato da gloria - anatomia vegetal - 2ª edição
IFES
SCM521 Pricing in Purchasing
UNIVILLE
RES. CONAMA 302 de 20 de mar de 2002 - Limites de APP
UFPA
AppendixC
UFF
Material
Conteúdos escolhidos para você
AppNumeros
UNISINOS
appezzato da gloria - anatomia vegetal - 2ª edição
IFES
SCM521 Pricing in Purchasing
UNIVILLE
RES. CONAMA 302 de 20 de mar de 2002 - Limites de APP
UFPA
AppendixC
UFF
Mais conteúdos dessa disciplina
Mapa Mental - Inconfidência Mineira
ChatGPT Image 2 de mar de 2026, 16_33_05
Em uma análise crítica de uma tirinha de Mafalda, observa-se o uso do humor para discutir conceitos políticos e sociais complexos. Considerando que...
A linguagem mista, que combina elementos verbais e não-verbais, é cada vez mais presente nas interações sociais contemporâneas, como em revistas em...
Considerando a definição de linguagem verbal como aquela que tem por unidade a palavra, e a linguagem não-verbal como aquela que utiliza outros cód...
O poema 'Autopsicografia' de Fernando Pessoa explora a complexidade dos sentimentos humanos e a capacidade do poeta de fingir emoções para criar ar...
Em um contexto de comunicação digital, como o advento dos livros digitais e dispositivos como o Kindle, a interação entre linguagem verbal e não-ve...
cKTkckKgNyBXIYYwCoEhSttZ6ur6XQw5KRNveP47VNO3BLeIXiIaRdKwGf4ytM
KiqgeP3jhhmPXIpKOV0oo7UhSZibQ2ipqG73u5rkgn3xKSWXHXPuayCZeydo9t
mVheQuK8stK8yDmsp9JiQfeJ2UH9JiPVkz4AA75Hw1QuoGqUyfaPByA6VX5rZI
No desenvolvimento de interfaces, a propriedade CSS 'width' pode ser definida em pixels, porcentagem ou unidades relativas. Considerando um contain...
Em um ambiente de desenvolvimento web, a propriedade 'padding' é frequentemente usada para controlar o espaçamento interno dos elementos. Suponha q...
Em um projeto web, a propriedade CSS 'justify-content' é usada para controlar o alinhamento dos itens ao longo do eixo principal do container flexí...
No contexto do desenvolvimento web moderno, a organização visual e a responsividade das páginas são fundamentais para a experiência do usuário. Fle...
Ao desenvolver uma interface web, a propriedade 'align-items' em um container flexível controla o alinhamento dos itens no eixo transversal. Consid...
2-Entidade__Atributos_e_Relacionamento
Normas ABNT
Mostrar mais conteúdos
chevronDownIcon